Overview
The Subin Health API provides a robust RESTful interface to manage patient records, clinical histories, and pharmacy inventories. You can programmatically view, edit, and delete patient profiles, track hospital visits, and manage medical records. Through this API, you can also automate inventory tracking workflows by monitoring stock levels as you issue new prescriptions. All API endpoints support standard JSON payloads. Base URL:Authentication
You must authenticate all API endpoints using API keys. You must include your API key in the header of each request.If you are using the interactive playground, click Authorize on any endpoint page to instantly generate and test your key.
Core Use Case
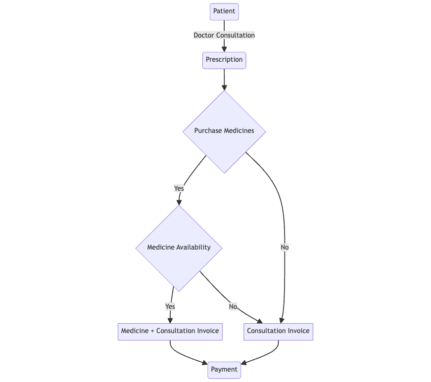
Prescription and Invoicing Workflow
The API specifically powers an automated clinical workflow:- Consultation: Generate a prescription immediately after a doctor’s consultation.
- Inventory Validation: Interface directly with the inventory to verify real-time medicine availability.
- Invoicing: Seamlessly generate a billing invoice for the processed prescription.
- Proactive Restocking: Leverage historical prescription metrics to restock high-demand medicines.
